关闭
加载中...

守信如金, 为业载道

浙ICP备19028487号

语言切换

全国优秀律师事务所
全国律师行业先进党组织
连续四年荣获钱伯斯亚太法律指南推荐
2020年荣登《国际金融法律评论》(IFLR1000)榜单
荣获《商法》杂志2021卓越律所大奖

守信如金, 为业载道

金道原创 | 职务侵占罪的“七十二变”与“万剑归宗”

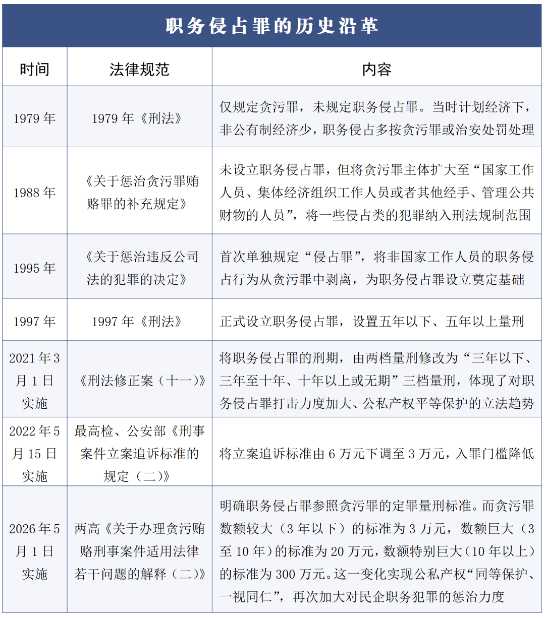
2026年4月10日,两高联合发布《关于办理贪污贿赂刑事案件适用法律若干问题的解释(二)》,首次明确职务侵占罪参照贪污罪定罪量刑标准,实现了公私产权“同等保护、一视同仁”,再次加大对民营企业内部腐败的惩治力度。

作为民营企业高发犯罪,职务侵占罪的行为样态、入罪要件和司法认定,关系着民营经济产权保护与营商环境优化。本文结合职务侵占罪的立法变迁与司法实务,总结梳理典型行为模式,精细化拆解构罪要件,为司法实务、风险防范与合规提供参考。

一、职务侵占罪的法律沿革与现状

职务侵占罪的立法变迁表明,该罪随着国家民营经济发展与保护而进步变迁,并趋于从严从重规制。

职务侵占案不仅日趋从严打击,而且数量也在增长,是公司、企业等单位的人员最容易触犯的罪名之一,其数量位于企业犯罪前列,甚至一度成为企业犯罪“高地”,不少著名企业家和公司都未能幸免。

职务侵占罪,无论是管理层,还是普通员工,都可能触犯,且案发原因复杂,或起于贪念,或起于斗争,或源于经济纠纷。笔者所接触的较多类案,背后往往是经济纠纷冲突或公司控制权争夺的延伸。

二、职务侵占罪之“七十二变”:行为类型梳理

实践中,职务侵占案不仅高发,而且行为表现变换多样,仿佛具有“七十二般变化”。根据办案经验与司法实务,笔者总结其主要类型有:

“简单粗暴”型、“巧取豪夺”型、“关联交易”型、“中饱私囊”型、“瞒天过海”型、“钻取漏洞”型、“财产混同”型、“旧帽新戴”型、“另立山头”型、“移花接木”型等。

实务中具体行为样态多样,可归纳为五大类共15种典型模式:

(一)直接侵占类

1.直接支取、支配、挪用公司财物拒不归还

2.管理、经手、运输单位财物时非法占为己有

(二)财务舞弊类

1.虚构业务费用、报销费用、工资劳务费等骗取公司款项

2.货款、营收等不入账,私自占有使用不归还

3.使用专业技术,利用制度漏洞、系统缺陷侵占公司财产

【参见检察机关依法办理民营企业职务侵占犯罪典型案例】

(三)交易侵占类

1.销售货物或服务时,使用公司内部低价对外加价销售,或向客户虚报高价,侵占差价

【参见(2018)渝0112刑初1606号案例】

2.采购货物或服务时,向公司虚报高价并侵占差价

3.利用关联交易非法转移公司财产

4.虚增交易环节,通过中间环节截留公司利润

5.以公司名义签约/借款,收款后携款逃匿

(四)商业机会类

1.窃取业务机会,转至个人控制企业

【参见(2016)浙0191刑初248号、(2012)甬镇刑初字第363号案例】

2.“飞单”:挖走原公司确定的客户订单,侵占公司的预期利润或可期待利益

(五)其它类型

1.非法占有他人股权,进而造成公司损失

【参见(2020)浙10刑终391号案例】

2.将单位债权或预期利益收归个人占有

3.股东将公司财产与个人财产混同,侵占单位财产

综上,职务侵占的“七十二般变化”无法穷尽列举,且随着社会的发展会呈现更多新形态、“变”出新花样。

三、职务侵占罪之“万剑归宗”:构罪要件解析

尽管职务侵占行为有“七十二般变化”,但“万变不离其宗”,最终都要通过其犯罪构成要件进行解读,因此,对职务侵占罪的构罪要件进行精细化解析尤为必要。

刑法第二百七十一条第一款【职务侵占罪】公司、企业或者其他单位的工作人员,利用职务上的便利,将本单位财物非法占为己有,数额较大的,处三年以下有期徒刑或者拘役,并处罚金;数额巨大的,处三年以上十年以下有期徒刑,并处罚金;数额特别巨大的,处十年以上有期徒刑或者无期徒刑,并处罚金。

结合罪状描述和司法实践,职务侵占罪的入罪要件包括:“公司、企业或其他单位的人员”+“利用职务上的便利”+“属于单位财物”+“非法方式占为己有”+“数额较大”。以下对上述要件进行详细解析:

(一)“公司、企业或者其他单位”如何界定?

1.必须是依法成立的“合法”单位。

2.“公司、企业或者其他单位”一般是“非国有的”。(国有性质单位的员工构成贪污罪)

3.具有部分国有性质的单位员工也可能成为本罪主体。

4.“其他单位”要么具有法人资格,要么是不具有法人资格,但能独立地以自己名义进行经济活动,并独立地以自己的名义、财产对外承担责任的集体经济组织。

“其他单位”的范围包括:

(1)不仅包括村民委员会、居民委员会、村民小组等常设性机构;也包括为组织体育、文艺等活动设立的组委会、筹委会、工程承包队等临时组织;还包括业主管理委员会等群众自治性组织;

(2)“个体工商户”的员工非本罪主体;

【参见(2015)临刑初字第220号案例】

(3)“个人合伙”的员工是否为本罪主体,理论上有争议,司法实务中存在否定个人合伙为“其他单位”的判例;

【参见(2008)株中法刑二终字第21号案例】

(4)“一人公司”的员工可以成为本罪主体;

【参见(2014)抚刑二终字第60号案例】

(5)“个人独资企业”和“合伙企业”的员工可以成为本罪主体;

(6)非正式员工、辅助性人员可成为本罪主体;

(7)自然人之间形成的私人雇佣关系(如家庭保姆、私人司机等),不属于本罪所指的“单位”范畴,相关人员侵占财物的,不构成职务侵占罪。

【参见(2014)钟刑初字第219号案例】

小结:

本罪中的“其他单位”要么具有法人资格,要么是法定的集体经济组织。其中“法定的集体经济组织”一般要抓住以下本质要点:

1.具备相对独立的组织机构和财产,人员和意志形成有一定组织机制性;

2.能以自己名义独立地进行经济活动;

3.能以自己的名义、财产独立对外承担责任。

(二)什么是“本单位的工作人员”?

本单位的工作人员通常情况下容易界定和区分,但实践中,以下情况需要注意:

1.合作关系的人不是被害单位人员,非本罪主体。

【参见(2015)秦刑终字第372号案例】

2.承包关系的人不是被害单位的人员,非本罪主体。

【参见(2015)依刑重字第1号、(2014)泰中刑再初字第0001号、(2014)长刑再字第3号案例】

3.纯粹的挂靠人员不是被害单位的人员,非本罪主体;但如果与公司签订劳动合同、有公司聘书或任免决定,则可能成为本罪主体。

【参见(1)浙江省高级人民法院、浙江省人民检察院、浙江省公安厅《关于办理建筑施工企业从业人员犯罪案件若干法律适用问题的会议纪要》浙高法〔2017〕228号;(2)(2013)武刑初字第52号案例。裁判要旨:对于挂靠于被害单位的项目部,由于被害单位并没有对项目部投入人力、物力,项目部也未与被害单位有任何的账目往来关系,所以项目部实行的是独立核算,自负盈亏,与被害单位并非隶属关系,即项目部不属于被害单位的组成部分。被告人是项目部的人员,不是与项目部存在挂靠关系的被害单位的人员,不是职务侵占罪的“公司、企业或者其他单位”的人员】

4.借用公司名义与他人合伙经营,不属于公司人员,非本罪主体。

【参见(2000)一中刑终字第2210号案例】

5.证据不足以证明嫌疑人属于被害单位的,适用存疑有利于被告的原则,认定非本罪适格主体。

【参见(2016)黑01刑再8号案例】

小结:

“本单位的人员”一般要从与被害单位是否系平等主体关系,是否与公司签订劳动合同、是否有公司聘任、任免手续,是否有隶属和管理被管理关系,是否享受单位的福利待遇,是否独立经营及利益分配情况等认定。

(三)“利用职务上的便利”如何认定?

1.利用自己主管、分管、管理、经手、经办或处理一定事务的权力进行侵占的,系“利用职务上的便利”。

2.依靠自身的职务权限或地位,通过控制、左右其他人员实施侵占的,亦属于“利用职务上的便利”。

3.值得注意的是,“利用工作条件、环境上的便利”并非“利用职务上的便利”。

4.是否具有职务上的便利,不以形式上行为人是在编正式工、合同工、临时工为划分标准,而应当从实质上考察其岗位职责、有无主管、管理或者经手单位财物的权限。

(四)“以非法方式占为己有”的表现和内涵?

1.从行为表现方式看,“非法方式”包括:

(1)典型的方式:盗窃、诈骗和侵占等行为手段。

(2)近年来,通过“虚增交易环节”或“飞单”方式截留单位利益比较常见,且存在一定定性争议。

“虚增交易环节”方式:

员工在单位与客户之间故意设置了不必要的中间商或中间环节,通过压低原单位销售价或增加原单位采购价等方式赚取差价,造成原单位财产、应收利润或可期待利益遭受损失。

【参见(2020)浙01刑终371号、(2020)浙01刑终325号案例】

“飞单”方式:

员工擅自将本属于所任职单位的订单、客户资源或潜在确定的交易机会,转移至其他主体(包括其自设的关联方、竞争对手等),从而侵占单位的确定性利益或可期待利益,致使单位丧失应得的经济回报。

【参见(2019)沪0106刑初410号、上海法院发布依法平等保护促进民营经济发展营造良好法治化营商环境典型案例(第六批)之二案例】

判断上述两类行为是否构成职务侵占罪,重点在于单位是否遭受了现实的、确定性的损失、涉案财产是否属于单位可期待利益、增设的交易环节是否具有必要性、受害单位或客户就“增设中间环节”是否知情并同意,以及增设的环节是否承担成本、义务和风险。

2.从内涵上看,要求事先具有“非法占有目的”。是否具有非法占有目的,通常根据嫌疑人的行为方式、经济能力、还款意愿、实际履行情况、资金去向等方面综合判定。

(五)“本单位财物”的认定

职务侵占罪的犯罪对象为“本单位的财物”,这里重点在于:

1.从财物的权属上看,不仅包括本单位“所有”的财物,也包括本单位“占有、持有、临时管理”的财物。

【参见最高人民检察院首批涉民营企业司法保护典型案例之一:泉州市丰泽区人民法院办理的黄某、段某职务侵占案】

2.从财物表现形式上看,不仅包括有形财产,还包括以下无形财产:

(1)债权:公司的债权、应收款可以成为本罪犯罪对象;

【参见(2024)沪01刑终179号、(2022)川19刑终194号、(2021)沪0117刑初342号案例】

(2)股权:员工侵占股权的行为通常不构成职务侵占罪,但如果侵占股权后进一步侵占公司财产的,则构成职务侵占罪;

【参见(2020)浙10刑终391号、(2017)鄂05刑终305号案例】

(3)其他无形财产:知识产权、非专利技术、土地使用权等;

(4)其他“财产性利益”也可以成为本罪的犯罪对象;

(5)关于财产性利益是否包括信息、数据、虚拟财产、虚拟货币等这一问题,需具体问题具体分析。

【参见(2020)沪01刑终519号案例,游戏币等虚拟物品具有价值属性、管理属性、交换属性等财物的基本特征,应属于刑法中的财物】

3.“应得利益”和“确定的可期待利益”可成为“本单位财物”。

(1)“应得利益”指的是:单位依据既有法律关系或业务模式,虽尚未现实占有但已确定可得的财产收益。通常表现有:

抬高客户购价型:经公司授权代表公司谈判提高商品售价后,向本公司隐瞒与客户之间的真实价格,占有抬高部分的差价;

【参见(2020)沪0107刑初506号案例】

压低公司售价型:利用职务便利冒用具有优惠价客户的名义,以公司优惠价取得商品后加价销售,占有加价部分的利润。

【参见(2018)渝0112刑初1606号案例】

(2)“确定的可期待利益”,必须是已经具备实现条件的、确定的、现实的利益,而非仅停留在可能性层面的商业机会。例如:合同已签订、核心条款已达成一致、定金或预付款已收取、单位已开始履行义务,或公司基于其既有经营模式形成了稳定的客户合作等。

【参见刑事审判参考第213号、(2020)京0108刑初694号、(2019)沪0106刑初410号、(2019)沪0104刑初799号案例】

值得注意的是,若双方因客观障碍原本无法达成交易,员工通过增设中间环节,为双方合作“牵线搭桥”并从中赚取合理差价,则该交易机会本质上不属于其任职单位的商业机会,不属于单位的可期待利益。

【参见(2016)浙0191刑初248号案例】

4.非确定性的预期利益,例如交易机会,实践中一般不认定为单位的财产。

【参见(2016)浙0191刑初248号、(2012)甬镇刑初字第363号案例】

  声明  

本文仅代表作者本人观点,不代表浙江金道律师事务所或其律师出具的任何形式的法律意见或建议,内容仅供参考。如需转载或引用文章任何内容,欢迎私信沟通授权事宜。